Optimizing High Reliability Power Distribution System Designs
As the performance requirements of avionics, military, and space electronic systems increase, so do the demands on the power supplies for these systems. Successful system designs demand the power distribution architecture be optimized for maximum efficiency with a minimum size and weight. Power system cost and development schedule must also be taken into consideration. One possible solution is to develop a custom power supply that meets all of the system load requirements. The downsides of this approach include long development time, high non-recurring engineering costs, and system flexibility limitations. Additionally, should the load specifications change during system development, then the power supply will need to be redesigned to accommodate changes, incurring even more time and cost.
A better solution is to assemble the power distribution system using standard off-the-shelf DC/DC converter modules to meet the system load requirements. Power supply companies offer an extensive line of isolated and non-isolated DC/DC converter modules that offer both high efficiency plus high power densities. These modules can be assembled with various front end modules, such as EMI filters or inrush current limiters, to provide a complete power distribution architecture that remains flexible for system design changes. If load specifications change in a system, then an engineer can simply change out a module or reprogram a module to match the new load requirements. With the high power density of the DC/DC converter modules, the complete power system can be much smaller and lighter than a custom discrete designed power system.
Selecting the Architecture
When developing a power system using DC/DC converter modules, selecting the proper system architecture is critical to optimizing for efficiency, size, and weight. Most systems attached to the 28V DC power bus require an isolation boundary, so the traditional approach for systems requiring multiple output voltages is to use an isolated DC-DC converter for each output voltage as shown in Figure 1.
The disadvantages of this approach include increased size and weight due to the unnecessary complexity of repeating the isolation boundary in each converter. One method of reducing the power system size and weight has traditionally been to use one isolated converter feeding several linear regulators to provide the lower output voltages. However, this approach results in poor system efficiency.
A much better approach for systems with multiple low-voltage load requirements is to use one isolated converter feeding several high-efficiency, non-isolated point of load (POL) converters as shown in Figure 2. The comparison of the systems in Figure 1 and Figure 2, given in the table, shows that the POL approach significantly improves many parameters over the traditional, multiple isolated converter approach.
Additional benefits of the POL converter approach include a reduced bill of material component count, system flexibility, and lower system cost. The VPT POL converter’s output voltages are programmed with a single external resistor. This ensures that one part number can be used for all of the different load voltage requirements in the system, thereby simplifying the bill of materials. The POL’s programmable output voltages also add greater system flexibility. For example, if a system voltage requirement changes during the design cycle, then the system change is limited to a single resistor value change. Finally, a simple POL converter cost is lower than the more complex isolated converters, resulting in a lower overall power system cost.
Load Requirements
The POL-based distributed architecture allows the isolation boundary to be local to the input of the system board and the POL converters to be placed very close to their loads. Today’s high-performance DSP and FPGA power specifications require very tight regulation on a low-voltage, high-current bus even during transients. This regulation cannot be achieved unless the converter is placed very close to the load, where it can minimize impedance between the source and load. Placing the POL right next to the load allows this extremely tight regulation during load current transients. Because VPT POLs are very light, small, and efficient, one can place the converters at any required location on the system board without requiring large heatsinks and reinforcing structures.
If the load ripple voltage requirements are tighter than what is specified in the POL converter datasheet, then low ESR capacitors, placed between the converter output and the load, can reduce the ripple to the required levels. Bulk capacitance can also be placed at the input of the load to increase regulation performance during fast current transients. The VPT POL converters are all rated to operate with up to 5000 μF of external capacitance.
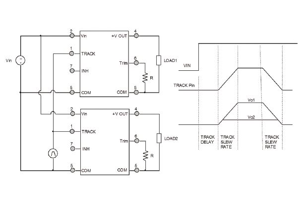
Many FPGAs require multiple voltages, such as one voltage to power the logic blocks and one or more voltages for the input/output sections. Often there are very strict requirements on the sequencing and rise and fall rate of the different voltages with respect to each other. Many POL converters have the functionality to meet these requirements. In the VPT POL converters, the track pin enables a great deal of flexibility for controlling the sequence of startup as well as the rate of rise and fall of multiple converters. Proper programming of the track pin allows coincident as well as ratio-metric rise and fall times between two or more POL converters. Figure 3 shows an example where an external signal is used to control the startup delay as well as the rise and fall times of two POL converters.
Another common requirement in multiple voltage power distribution systems is that one or more of the outputs must start into a pre-biased condition. Applying a voltage to a converter output (especially a synchronous rectified output converter) before it begins startup can cause many different problems [1]. The VPT POL converters are designed to monotonically start into a pre-biased output without overshoot, oscillations, or reverse current. The only limitation is that the pre-bias voltage level is below the programmed output voltage setpoint of the POL converter.
A key to increasing power system efficiency is sizing the converters for the expected load current range for each load. DC/DC converters have a range of load current where the efficiency is greatest, typically from around 20% to 80% of full load, so the converter should be chosen such that the load current is in this range for the majority of the operational time. The VPT POL converter family offers a wide range of full load current levels (3A, 5A, 10A and 20A) that make it easy to optimize the power system efficiency.
System Input Requirements
The designer of a distributed power system must take into account the input requirements to the system as well as the intermediate bus between the isolated converter and the POL converters. The input to the isolated converter must meet several requirements including conducted EMI emissions and susceptibility that are governed by MIL-STD-461. The EMI performance requirement of the system can be met with the addition of an appropriately sized EMI filter module.
A power bus feeding the onboard power distribution system will typically have transient limits on the voltage level as called out in MIL-STD-704. The VPT isolated DC/DC converter modules are designed to be compatible with the steady state and transient limits that are called out in this specification. Power bus specifications may also limit the surge current that can be drawn during start up. VPT also offers input protection modules that can limit the inrush during startup.
One important consideration for the intermediate bus between the isolated converter and the POL converters is impedance interaction that can lead to instability [2]. This can be corrected by placing bulk capacitance on the intermediate bus [3]. There is no limit to the amount of capacitance that can be placed on the input of the POL converters, but the design maximum capacitance for the isolated converter that feeds the intermediate bus should not be exceeded.
Conclusion
The key to creating an efficient distributed power system is implementing a proper architecture using qualified off-the-shelf front end modules, isolated DC/DC converters, and POL converters. Using this method will save your avionics, military, or space power system significant time, cost, and weight while increasing reliability and flexibility.
This article was written by Leonard G. Leslie, Jr., Manager of Space Product Engineering, VPT Incorporated (Blacksburg, VA). For more information, Click Here .
References
- F. Nome, G. Hariman, L. Sheftlevich, “The Challenge of Pre-Biased Loads and the Definition of a New Operating Mode for DC-DC Converters,” Power Electronics Specialists Conference, 2007, IEEE, pp 319-325.
- S. Abe, M. Hirokawa, and T Zaitzu, “Stability Design Consideration for On-Board Distributed Power System Consisting of Full-Regulated Bus Converter and POLs,” Power Electronics Specialists Conference, 2006, 37th IEEE, pp. 1-5.
- S. Abe, M. Hirokawa, M. Shoyama, T. Ninomiya, “Optimal Intermediate Bus Capacitance for System Stability on Distributed Power Architecture” Power Electronics Specialists Conference, 2008, IEEE, pp. 611-616.
Top Stories
INSIDERDefense
New Raytheon and Lockheed Martin Agreements Expand Missile Defense Production
NewsAutomotive
Ford Announces 48-Volt Architecture for Future Electric Truck
INSIDERManufacturing & Prototyping
Active Strake System Cuts Cruise Drag, Boosts Flight Efficiency
ArticlesTransportation
Accelerating Down the Road to Autonomy
INSIDERMaterials
How Airbus is Using w-DED to 3D Print Larger Titanium Airplane Parts
Road ReadyTransportation
Webcasts
Electronics & Computers
Cooling a New Generation of Aerospace and Defense Embedded...
Power
Battery Abuse Testing: Pushing to Failure
Connectivity
A FREE Two-Day Event Dedicated to Connected Mobility
Automotive
Quiet, Please: NVH Improvement Opportunities in the Early Design Cycle
Transportation
Advantages of Smart Power Distribution Unit Design for Automotive &...
Aerospace
Sesame Solar's Nanogrid Tech Promises Major Gains in Drone Endurance



