In-situ Atmospheric Intelligence for Hybrid Power Grids: Volume 2 (Automated Data Flow Tests)
To achieve battlespace dominance, energy flow characterizations of individual platforms and the aggregate battlespace must be developed to adapt and exploit the variable operating conditions.
The future battlefield will be filled with multiple dissimilar energy networks including unmanned and manned vehicular platforms actively engaged in cooperative control and communications capable of overpowering an adversary and dominating the battlespace. This chaotic multi-domain operational environment will be limited by variable operating conditions (mission profiles, terrain, atmospheric conditions), copious amounts of real-time actionable intelligence derived from weapon and sensor suites, and most importantly, the energy capabilities of each platform.
To achieve dominance within the battlespace, energy flow characterizations of individual platforms and the aggregate battlespace must be developed with respect to the variable operating conditions. As an example, consider the power-requirement differences between the General Atomics MQ-1 Predator (an unmanned aerial vehicle), the Gladiator Tactical Unmanned Ground Vehicle, and the Mine Countermeasures Unmanned Surface Vessel (an unmanned sea vehicle). The predator is designed to provide air superiority, support fires, maneuvers, communication, and coordination-based missions. The Gladiator supports fires, maneuvers, communication, and coordination-based missions. The mine countermeasures vessel is designed to assist with maneuver and coordination-based missions and could be extended to support fire-based missions. Current and future military operations will routinely coordinate with multiple dissimilar heterogeneous systems spanning multiple domains resulting in Multi-Domain Operations (MDO).
While the operational domains may vary, each is limited in its capabilities by energy dissipation, storage, and generation requirements. Other critical factors include meteorological/hydrological conditions and the imposed mission profile.
Each military vehicle represents a collection of self-contained energy flow networks containing producers, suppliers, and energy storage devices. The aggregation of these networks results in a mobile energy network or microgrid. Such systems also support the ability to interconnect with either stationary energy networks such as a Combat Outpost (COP) and Forward Operating Base (FOB), or temporary ad hoc energy networks, such as vehicle-centric microgrid. In both cases, energy resources may be shared and used to exploit various mission packages that extend the capabilities of the warfighter.
The complex interdisciplinary interactions between the dissimilar energy flows are further complicated by the variable operating conditions, such as system efficiency and mission effectiveness, which may be significantly reduced, inhibiting the ability of the warfighter to maintain current operations. In an effort to minimize system inefficiencies and maintain adequate mission effectiveness, the development of optimal and efficient energy management and control is a key contributor. For energy management that is dependent on atmospheric resources, acquiring and exploiting local atmospheric intelligence is a fruitful strategy.
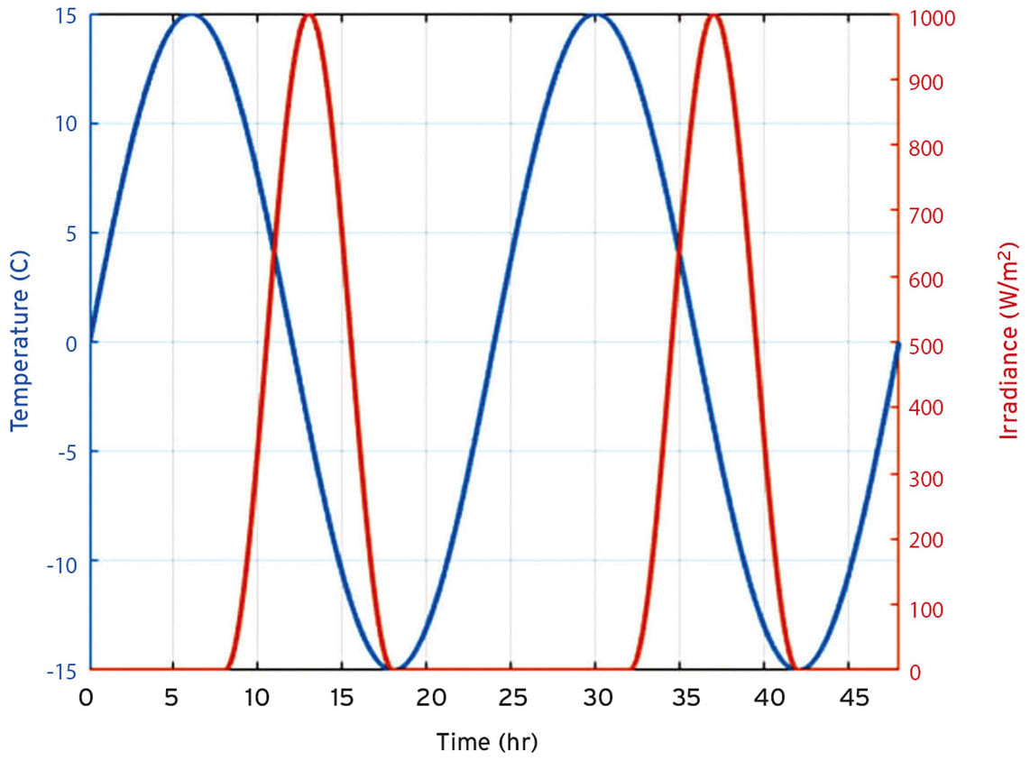
Consider an energy network that is commissioned to operate for the next 48 hours. Let this network consist of a 30-kW diesel generator, 10-kW photovoltaic (PV) array (subject to a clear sky), 360-kWh battery storage (at a 24-hour discharge rate), and a variable electrical load. Let the variable load be composed of two load types: one which is invariant of the operating environment and one which is a function of atmospheric conditions (such as the load to run heating, ventilation, and air conditioning [HVAC] units). Electrical load, atmospheric conditions, and generator fuel consumption characteristics examples are provided in Figures 1, 2, and 3, respectively. For this example, the resulting electrical load requires 700 MJ of energy. This energy must be provided by the generator, storage, PV array, or some combination of the three. Assuming there is no future atmospheric intelligence, the PV array will likely be underutilized and as a result, excess fuel and energy storage requirements will likely be incurred.
This work was performed by Gail Vaucher, Morris Berman, Gordon Parker, Michael Lee, Sean D’Arcy, Robert Jane, and Thomas Price for the Army Research Laboratory. For more information, download the Technical Support Package (free white paper). ARL-0248
This Brief includes a Technical Support Package (TSP).

In-situ Atmospheric Intelligence for Hybrid Power Grids: Volume 2 (Automated Data Flow Tests)
(reference ARL-0248) is currently available for download from the TSP library.
Don't have an account?
Overview
The technical report titled "In-situ Atmospheric Intelligence for Hybrid Power Grids: Volume 2 (Automated Data Flow Tests)" focuses on enhancing the reliability and efficiency of hybrid power grids, particularly in the context of military operations. Authored by a team from the Army Research Laboratory, the report emphasizes the critical need for uninterrupted electrical power to support the U.S. Armed Services in future Multi-Domain Operations (MDO).
The report outlines a long-term vision that integrates atmospheric intelligence to optimize energy availability and needs within hybridized grids. It highlights the importance of understanding the operational environment, which includes variable mission profiles, terrain, and atmospheric conditions. The authors argue that effective energy flow characterizations are essential for achieving battlespace dominance, as they allow for better management of energy resources across diverse platforms.
Key components of the system design are discussed, including hardware, sensor data, and automation scripts. The report details various system elements, such as panel temperature monitoring, whole sky image analyses, and solar radiation modeling, which collectively contribute to the optimization of power conversion and energy management. The integration of artificial intelligence (AI) into the hybrid power grid (AI-HPG) optimization function is a significant focus, as it aims to enhance decision-making processes regarding energy distribution and usage.
The document also presents findings from automated data flow tests, which are crucial for validating the system's performance and ensuring that it can adapt to real-time conditions. These tests are designed to assess the effectiveness of the proposed methodologies in managing energy resources efficiently.
Overall, the report underscores the necessity of developing advanced energy management systems that can operate effectively in complex and dynamic environments. By leveraging atmospheric intelligence and automated data processing, the project aims to create a more resilient and responsive energy infrastructure for military applications, ultimately contributing to the operational success of the U.S. Armed Forces in future combat scenarios. The findings are intended to inform ongoing research and development efforts in the field of hybrid power grids, with the goal of achieving greater energy efficiency and reliability in military operations.
Top Stories
INSIDERDefense
New Raytheon and Lockheed Martin Agreements Expand Missile Defense Production
NewsAutomotive
Ford Announces 48-Volt Architecture for Future Electric Truck
INSIDERManufacturing & Prototyping
Active Strake System Cuts Cruise Drag, Boosts Flight Efficiency
ArticlesTransportation
Accelerating Down the Road to Autonomy
INSIDERMaterials
How Airbus is Using w-DED to 3D Print Larger Titanium Airplane Parts
Road ReadyTransportation
Webcasts
Electronics & Computers
Cooling a New Generation of Aerospace and Defense Embedded...
Power
Battery Abuse Testing: Pushing to Failure
Connectivity
A FREE Two-Day Event Dedicated to Connected Mobility
Automotive
Quiet, Please: NVH Improvement Opportunities in the Early Design Cycle
Transportation
Advantages of Smart Power Distribution Unit Design for Automotive &...
Aerospace
Sesame Solar's Nanogrid Tech Promises Major Gains in Drone Endurance



