MEMS the Word for Next-gen HUDs
New high-speed, quad-channel laser diode drivers are designed to beat the LCD and DLP incumbents for next-gen vehicle head-up displays.
Nearly 30 years after the first automotive head-up display (HUD) for production cars was offered by GM on the 1988 Oldsmobile Cutlass Supreme and Pontiac Grand Prix — and 55 years after the first airborne HUD appeared on the British Navy’s Blackburn Buccaneer strike fighter — HUDs are steadily gaining popularity in the industry. They’re available as standard or optional equipment on a growing list of mainly luxury car models and being incorporated into an expanded suite of advanced driver assistance systems (ADAS) to help keep drivers focused on the road ahead rather than looking down at their dashboard instruments.
Distracted driver studies have shown that taking your eyes off the road for more than two seconds doubles the risk of a crash. The automobile HUD places driving speed, warning signals, and indicator arrows on the driver’s windshield directly in their line of sight. One of the newest HUDs uses laser diode drivers to pulse high-intensity red, green and blue (RGB) lasers that project high-definition (HD) video onto the windshield.
These augmented-reality HUDs paint a transparent arrow directly onto the street in front of the car, making color turning signals and navigation directions easy to follow. They also highlight other objects, like pedestrians or vehicles that might present a hazard, and brings them to the driver’s attention. Two incumbent technologies — liquid-crystal display (LCD) and digital light-processing (DLP) HUDs — face new competition in the form of laser-scanned MEMS projection systems. Enabling this next-generation solution are high-speed, quad-channel laser diode drivers.
More efficient, higher resolution
The LCD panel is the most commonly used technology in automotive HUD systems. It employs a transmissive display technology and LED backlights that illuminate the entire image when light passes through it. The illuminated image is magnified, reflected off a fold mirror and focused onto the windshield in front of the driver’s field of view.
The LCD HUD’s dark pixels are created by blocking the backlight, which makes the LCD less transmissive for those pixels. However, not all light can be completely blocked, especially in low ambient light settings. The result is a projected image overlaid onto the windshield that looks like a transparent postcard sized rectangle. Automotive OEMs see this as a major safety drawback because the illuminated rectangle is a distraction to the driver.

DLP is similar to LCDs but offers better resolution. DLP has thousands of micromirrors arranged in a two-dimension (2D) array. Each mirror in the 2D array serves as a pixel, and each mirror is modulated to reflect the incident light to create the desired pixel intensity. A 100% bright pixel will have zero modulation, while a dark pixel will have the mirror set to reflect the light out of the imaging path.
To give a uniform image result, the incident light source is collected and focused onto the 2D array, with equal intensity on each pixel. The reflected image is then magnified, refocused and projected to a folding mirror, and then onto the windshield, a process similar to the LCD HUD implementation.
DLP is a rectangular panel that requires a flat horizontal surface to project information. Windshields are relatively flat in the vertical direction, but not in the horizontal. Therefore, for DLP to place information onto the windshield, designers must use aspherical optics to accommodate the windshield’s curves, which increases the size of the HUD system.
Compared to DLP systems, a laser scanned-MEMS projection system takes advantage of the scanning mirror’s deformed image, enabling the use of lower cost optics to reduce the system’s opto-mechanical cost.
The main components of a laser scanned-MEMS system are the laser diode driver, laser diodes, some small beam shaping/alignment optics, and the oscillating MEMS mirror and its control electronics. The RGB color laser diodes are pulsed synchronously as the mirror is scanned across the display field. The image is then drawn pixel-by-pixel across the display field, which is overlaid onto the windshield.
In a laser scanned-MEMS projector, each pixel is pulsed very rapidly to create the full HD resolution. And, because the laser beam is always in focus, the image can be projected into the windshield without requiring refocusing optics. This greatly reduces the overall optical system complexity and size, and it eliminates costly optical components and assembly.
Laser scanned-MEMS projection systems offer better electrical efficiency than LCD or DLP frame-based projection systems. Unlike a front projector where the entire display is filled with a presentation, the automotive HUD’s navigation and instrument information does not fill the entire HUD field display area. The HUD only presents time-sensitive information on the windshield for a short duration of time. The augmented reality information is comprised of an image that can have over 70% of the display pixels turned off.
The red boxes in the accompanying images show typical HUD display areas where the projection system must be able to present the navigation information. Note the amount of pixels turned on relative to the amount turned off in each example. Depending on the information, that ratio (on:off pixels) can range anywhere from 1:3 to 1:6.
For example, in the DLP frame-based display technology, regardless of how many pixels are turned on, the light source must fill the entire pixel array. As shown, the light for “dark” or “pixels not turned on” in the red box display area is generated and then discarded either by reflecting it away from the area of view or by blocking it. This is energy consumed that counts against the HUD’s system efficiency.
Even worse is that this lost energy contributes to additional heat generated by absorption of the redirected light and the cost of the electrical energy to create the light in the first place. These two factors ultimately increase the frame-based thermal cooling requirement and electrical energy needs.
A laser scanned-MEMS HUD only consumes electrical power when there are relevant pixels to be projected. With the typical navigation and instrumentation information shown here, most of the electrical energy is consumed when there is a need to put a pixel onto the display. This dramatically reduces the electrical requirement, resulting in a lower thermal profile and less thermal dissipation. And since the laser scanned-MEMS HUD integrates the driver electronics, its projection footprint is smaller than frame-based HUD systems.
Less pixels more brightness
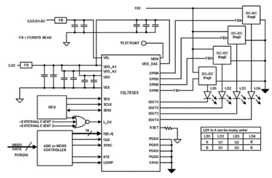
Next generation HUD systems can employ the ISL78365 four-channel laser diode driver made by Intersil Corp. to deliver augmented reality video information to the automobile windshield. The laser driver includes an interface that integrates with the MEMS ASIC to create a compact laser scanning projection system, as shown.
The ISL78365 provides four high-speed 750 mA programmable current sinks, which regulate the current and optical output of up to four laser diodes. It provides 1.5 ns rise-and-fall times, resulting in high frame rate HD color video, as illustrated in the accompanying image. The laser driver offers independent color, threshold, and scale settings for each current sink, and its flexible high-speed parallel video interface supports full-HD projection and pixel rates up to 150 MHz or 1900 pixels per line. It includes multiplexing of pixel data to simplify the optomechanical to electronic layout requirement.
Dynamic power management for each laser diode supply and three power saving modes further reduce total system power consumption during blanking time. The laser driver’s programmable return-to-zero pulsing functionality de-speckles the displayed image, and a programmable over-temperature protection enables customized thermal performance.
The laser scanned-MEMS projection system is better suited for automotive augmented reality HUDs than alternative DLP or LCD frame-based display systems. While a laser HUD scanned image only needs 25% to 30% of its pixels turned on, the DLP and LCD HUDs require 100% of their image pixels driven to generate the same amount of brightness.
DLP and LCD systems waste light and power required to display the black pixels. This results in a slight bright spot where the black pixels area should be. During daytime sunlight, this envelope might not be an issue, but at night, it is much more apparent.
From a driver safety perspective, it becomes another distraction — and tips the scale in favor of OEMs using a laser scanned-MEMS projection system for their next-generation vehicle head-up displays.
Jack Yee is a senior applications manager for automotive head-up display (HUD) products at Intersil Corp. He has held engineering and engineering management positions over his more than 15-year semiconductor career. Before joining Intersil, Yee was a technical marketing manager at C-Cube Microsystems, and senior director system architect at Aurora Systems, Inc. He holds a BSEE from San Jose State University.
Top Stories
NewsRF & Microwave Electronics
Microvision Aquires Luminar, Plans Relationship Restoration, Multi-industry Push
INSIDERAerospace
A Next Generation Helmet System for Navy Pilots
INSIDERDesign
New Raytheon and Lockheed Martin Agreements Expand Missile Defense Production
INSIDERMaterials
How Airbus is Using w-DED to 3D Print Larger Titanium Airplane Parts
NewsPower
Ford Announces 48-Volt Architecture for Future Electric Truck
ArticlesAR/AI
Webcasts
Electronics & Computers
Cooling a New Generation of Aerospace and Defense Embedded...
Automotive
Battery Abuse Testing: Pushing to Failure
Power
A FREE Two-Day Event Dedicated to Connected Mobility
Unmanned Systems
Quiet, Please: NVH Improvement Opportunities in the Early Design Cycle
Automotive
Advantages of Smart Power Distribution Unit Design for Automotive &...
Energy
Sesame Solar's Nanogrid Tech Promises Major Gains in Drone Endurance



